相关知识
框架面
SPA单页应用
- 浏览器一开始就加载必须的HTML、CSS、JS,所有的操作在单个页面上完成,由JS控制交互和局部刷新
- 优点:
- 前后端分离、良好的用户体验,不刷新界面,显示更流畅
- 减轻服务器压力,不需要频繁请求界面
- 缺点:初次加载比较耗时、且不利于SEO优化
SSR与CSR
- SSR(Server-Side Rendering) :服务端直接把渲染后的页面发送给客户端,提升页面响应速度。
- 框架:
- 基于Vue的:Nuxt、VitePress、VuePress
- 基于React的:Next、Docusaurus、Docsify、Remix
- 特点:
- 不需要SPA中的等待页面加载 > 执行JS > 加载数据 > 渲染到网页
- 优点:提升性能、SEO优化友好
- 需要部署并运行在服务器,无法运行在静态空间
- 一般构成:
- 服务器端应用程序:运行服务器上的应用程序,不能直接运行在静态空间,需要使用Node.js运行;负责接收请求、执行渲染过程并返回页面
- 路由:需要根据客户端请求的不同路径,调用对应的渲染逻辑和数据获取方法
- 模板引擎:用于将页面模板和数据结合,最终生成HTML内容,基于某种MVVM框架
- 数据获取:服务端获取初次渲染需要的数据,和用户信息等需要前端获取的数据,可能涉及数据库、API或其他来源的数据
- 状态管理:需要考虑如何管理客户端和服务器的状态同步,避免出现不一致的情况
- 客户端交互:在页面初次渲染之后,客户端仍要进行交互,如何使用JS添加动态内容或处理用户操作
- 框架:
- CSR(Client Side Rendering):依赖运行在客户端的JS,用户首次发送请求只能得到小部分的指引性HTML代码。第二次请求将会请求更多包含HTML字符串的JS文件
- https://juejin.cn/post/7039151040188383268

MVC与MVVM
MVC:
在传统的非前后端分离项目中,后端需要处理大量的内容,如果不按照一定的模式就是"大乱炖"
模型 M-视图(用户界面) V - 控制器 C
- C即controller控制器:接受用户的输入并调用模型和视图去完成用户的需求,控制器本身不输出任何东西和做任何处理。它只是接收请求并决定调用哪个模型构件去处理请求,然后再确定用哪个视图来显示返回的数据。
- V即View视图:指用户看到并与之交互的界面。比如由html元素组成的网页界面,或者软件的客户端界面。MVC的好处之一在于它能为应用程序处理很多不同的视图。在视图中其实没有真正的处理发生,它只是作为一种输出数据并允许用户操作的方式。
- M即model模型:指业务规则。在MVC的三个部件中,模型拥有最多的处理任务。被模型返回的数据是中立的,模型与数据格式无关,这样一个模型能为多个视图提供数据,由于应用于模型的代码只需写一次就可以被多个视图重用,所以减少了代码的重复性。

MVVM
由后端的MVC架构演化而来,传统的MVC并不符合前端的实际需求
划分代码职责:原本需要发数据、存数据、拼模板、渲染DOM...(大乱炖)
- Model 模型:对应Vue data中的数据
- View 视图:模板
- ViewModel 视图模型:vue实例对象, 是View与Model的结合
- 优点:
- 将视图 UI 和业务逻辑分开
- 低耦合。视图(View)可以独立于Model变化和修改,一个ViewModel可以绑定到不同的"View"上,当View变化的时候Model可以不变,当Model变化的时候View也可以不变。
- 可重用性。你可以把一些视图逻辑放在一个ViewModel里面,让很多view重用这段视图逻辑。
- 实现数据的双向绑定:
- 修改数据 M => 视图自动改变
- 修改视图 V => 数据自动改变

技巧方法
代码混淆
变量命名管理
便于项目管理的同时避免编码时写错单词
- 创建 constant.js文件
- const定义变量并导出
export const INCREMENT = 'increment'- 当需要更换变量名时,只需修改一处
- 使用时导入需要的变量即可
import {INCREMENT} from './constant'
主题色设置
一文搞懂前端多主题适配方案 - 掘金 (juejin.cn)
前端常见方案:
- 使用浏览器默认主题作为默认主题色,监听浏览器的主题使用。
- 后续根据用户在界面更换主题按钮,结合本地存储进行独立管理。
css获取主题色
/* prefers-color-scheme: dark 当浏览器模式为深色时生效 */
@media (prefers-color-scheme: dark) {
.day.dark-scheme { background: #333; color: white; }
.night.dark-scheme { background: black; color: #ddd; }
}
/* prefers-color-scheme: light 当浏览器模式为浅色时生效 */
@media (prefers-color-scheme: light) {
.day.light-scheme { background: white; color: #555; }
.night.light-scheme { background: #eee; color: black; }
}
/* .day.dark-scheme 表示选择同时拥有 day、dark-scheme 类名的标签 */js获取主题色
const isDarkTheme = window.matchMedia("(prefers-color-scheme: dark)");
if (isDarkTheme.matches) { // 是深色
// 主题设置为深色。
} else { // 不是深色
// 主题设置为浅色。
}指定局部主题
color-scheme CSS 属性允许元素指示它可以舒适地呈现哪些颜色方案。
操作系统颜色方案的常见选择为“亮色”和“暗色”,或“日间模式”和“夜间模式”。当用户选择其中一种颜色方案时,操作系统会对用户界面进行调整,包括表单控件、滚动条和 CSS 系统颜色的使用值。
该css属性,可以覆盖浏览器的默认主题配置
/*
禁止用户代理覆盖元素的颜色方案。
可以使用 color-scheme: only light; 应用于特定的元素或 :root,以关闭由 Chrome 的自动深色主题引起的颜色覆盖。
*/
color-scheme: only light; /* 指定必须为 亮色 */
color-scheme: normal; /* 使用浏览器的默认配色方案 */
color-scheme: light; /* 亮色 */
color-scheme: dark; /* 暗色 */监听当前环境颜色模式的变化
var mqList = window.matchMedia('(prefers-color-scheme: dark)');
mqList.addEventListener('change', (event) => {
if (event.matches) {
// 暗色模式
} else {
// 亮色模式
}
});
// 兼容性问题:
/*
Safari < 14时
没有addEventListener和 .removeEventListener,需要使用
MediaQueryList.addListener, 和 MediaQueryList.removeListener,
*/
/* IE不支持 */获取ip地址
前端js
// 获取用户ip地址 借助搜狐接口
let loginIp=''
const script = document.createElement("script")
script.src = "https://pv.sohu.com/cityjson?ie=utf-8"
script.async = true
document.body.appendChild(script)
script.onload = () => loginIp = window.returnCitySN["cip"];
// {"cip": "211.142.190.47", "cid": "410000", "cname": "河南省"};
// loginIp 为ip地址后端node
// 获取客户端ip地址
app.get('/ip', function (req, res) {
var clientIp = getIp(req)
console.log('客户端ip',clientIp)
res.json({'youIp':clientIp});
})
//通过req的hearers来获取客户端ip
var getIp = function(req) {
var ip = req.headers['x-real-ip'] || req.headers['x-forwarded-for'] || req.connection.remoteAddres || req.socket.remoteAddress || '';
if(ip.split(',').length>0){
ip = ip.split(',')[0];
}
return ip;
};文件下载携带token
使用 msSaveBlob或 msSaveOrOpenBlob 可能存在兼容性问题
// 因为存在兼容问题,使用前建议判断一下
if (window.navigator.msSaveOrOpenBlob) {
navigator.msSaveBlob(blob, filename);
} else {
// 使用a标签的下载功能。。。
}
// 创建内容
var blobObject = new Blob(["I scream. You scream. We all scream for ice cream."]);
// 1.msSaveBlob:只提供一个保存按钮
window.navigator.msSaveBlob(blobObject, 'msSaveBlob_testFile.txt');
// 2.msSaveOrOpenBlob:提供保存和打开按钮
window.navigator.msSaveOrOpenBlob(blobObject,'msSaveBlobOrOpenBlob_testFile.txt');下载文件使用a标签的 download 属性,但a标签无法设置请求头、请求参数
<a href="文件路径" download="filename">- 注:如果遇到下载 txt、jpg 等文件时出现直接打开文件而不是下载文件的情况时,可以在下载地址即 url 后拼接
?response-content-type=application/octet-stream即可
- 注:如果遇到下载 txt、jpg 等文件时出现直接打开文件而不是下载文件的情况时,可以在下载地址即 url 后拼接
objectURL = URL.createObjectURL(fileObject) 获取当前文件的一个内存URL,同步执行
- 参数:用于创建 URL 的 File 对象、Blob 对象或者 MediaSource 对象。
URL.revokeObjectURL(objectURL) 释放他们
- 浏览器在 document 卸载的时候,会自动释放它们,但是为了获得最佳性能和内存使用状况,你应该在安全的时机主动释放

- js
// 解决思路: // 1.使用xhr 发起请求,得到文件数据 // 2.利用URL.createObjectURL() 将xhr获取的临时文件生成 本地临时地址 // 3.使用a标签下载本地临时地址的文件 √ this.getBlob(fileUrl || file.thumbUrl).then(blob => { this.saveAs(blob, file.name); }); /** 获取 blob url 目标文件地址 */ getBlob(url) { return new Promise(resolve => { const xhr = new XMLHttpRequest(); xhr.open("GET", url, true); xhr.setRequestHeader("token",sessionStorage.getItem('token')); xhr.responseType = "blob"; xhr.onload = () => { if (xhr.status === 200) { resolve(xhr.response); } }; xhr.send(); }); }, /** 保存 blob * filename 想要保存的文件名称 */ saveAs(blob, filename) { if (window.navigator.msSaveOrOpenBlob) { navigator.msSaveBlob(blob, filename); } else { const link = document.createElement("a"); const body = document.querySelector("body"); link.href = window.URL.createObjectURL(blob); link.download = filename; // fix Firefox link.style.display = "none"; body.appendChild(link); link.click(); body.removeChild(link); window.URL.revokeObjectURL(link.href); } }, // 用fetch发送请求 对请求回来的二进制文件流进行处理 fetch('/upload/user.png').then((res) => { res.blob().then((blob) => { const blobUrl = window.URL.createObjectURL(blob); // 这里的文件名根据实际情况从响应头或者url里获取 const filename = 'user.txt'; const a = document.createElement('a'); a.href = blobUrl; a.download = filename; a.click(); window.URL.revokeObjectURL(blobUrl); }); });
token刷新并发处理解决方案
延时刷新:在token即将过期时,前端通过异步请求获取新的token,此时旧token还可以使用。等到新token获取后,再将旧token替换成新token。
限制请求频率:前端可以限制刷新token的请求频率,避免多次重复请求导致并发问题。可以设置一个时间窗口,在该时间窗口内只允许刷新一次token。
轮询刷新:前端可以通过轮询的方式定时获取新的token,以保证token的实时性。可以设置轮询时间间隔,避免并发请求问题。而非调用接口时进行判断
使用锁机制:前端可以使用锁机制来保证同时只有一个请求可以刷新token,其他请求需要等待锁释放后才能进行刷新操作。可以使用JavaScript的锁机制或者在后端设置锁机制。🧪
使用队列:前端可以使用队列来控制token刷新请求的顺序,避免并发问题。将刷新token请求放入队列中,每次只处理队列中的一个请求,等待处理完后再处理下一个请求。
国际化语言
- https://www.cnblogs.com/morango/p/15185442.html
- https://oldj.net/article/2019/06/15/get-the-language-of-browser/
编辑器注释规范
/**
*
* @param [eye] 中括号表示为可选值
* @param [name='xiaowang'] 等号表示,该参数有默认值
*/
clsx.js条件用类
与classnames用法一致,but classnames针对所有浏览器,clsx主要针对react中使用
同名包中的
clsx()函数是一个 JavaScript 实用程序,用于设置设置className属性值的条件。它接受无限数量的参数,不限于一种特定类型。最终,
clsx()函数返回一个string插值,检查 JavaScript 变量的boolean值并相应地应用类会被丢弃的值
- js
clsx(true, false, '', null, undefined, 0, NaN);
// classNameTwo的存在与否,根据number的值进行动态展示
import "./styles.css";
import clsx from "clsx";
const classNameOne = "redButton";
const classNameTwo = "blueBorder";
export default function App() {
const number = 3;
return (
<div className="App">
<button className={clsx(classNameOne, { [classNameTwo]: number > 5 })}>
A sample button
</button>
</div>
);
}
// => className='foo bar baz quux'
<div className={clsx('foo', { bar: true, duck: false }, 'baz', { quux: true })} />
const menuStyle = clsx({
[classes.root] : true, //always applies
[classes.menuOpen] : open //only when open === true
})多栏布局拖拽
vue实现多栏布局拖拽(改变盒子的宽度)_vue拖拽改变盒子大小-CSDN博客
主题切换工程化方案
css变量方案
按梯度层析,定义一系列css颜色变量
- tailwindcss 预设颜色值
将梯度css变量作为颜色值使用
background-color: theme('colors.gray.500');
在业务代码中利用 css 变量来设置颜色
css.app { background-color: var(--bg-color); color: var(--text-color); }添加切换主题的功能:点击切换时更换根元素类名 或 css变量的值
文件类型判断
- 浏览器 获取到的file对象中,type属性为""。
- MIME Type (Multipurpose Internet Mail Extensions (MIME) type)是一种标准化的方式来表示文档的性质和格式。它在IETF RFC 6838中进行了定义和标准化
- 浏览器通常使用MIME类型(而不是文件扩展名)来确定如何处理文档;因此服务器设置正确以将正确的MIME类型附加到响应对象的头部是非常重要的。所以浏览器中
<input type="file">获取到的file对象中的type属性其实是文件的MIME Type- 基于当前的实现,浏览器不会实际读取文件的字节流,来判断它的媒体类型。它基于文件扩展来假设
- file.type 仅仅对常见文件类型可靠。例如图像、文档、音频和视频。不常见的文件扩展名会返回空字符串。开发者最好不要依靠这个属性,作为唯一的验证方案
Vercel-网站托管
将网站托管到vercel,而不用购买服务器
导入代码仓库 或 本地操作
本地
全局安装 vercel
npm i -g vercel在本地项目的根目录 新建
vercel.json
json{ "rewrites":[{"source":"/api/(.*)"}] }根目录新建api文件夹/index.js

命令行登陆 vercel
vercel login自动跳转到网页进行登陆,成功示例:
本地命令行继续输入
vercel进行推送,进行配置,自动上传成功后续修改后,只需输入 vercel 会自动推送
更多配置...
前端安全
- [如何安全传输存储用户密码?](https://www.cnblogs.com/jay-huaxiao/p/14224777.html#:~:text=总结 1 因此,一般使用https 协议 %2B 非对称加密算法(如RSA)来传输用户密码,为了更加安全,可以在前端构造一下随机因子哦。 2,使用BCrypt %2B 盐存储用户密码。 3 在感知到暴力破解危害的时候, 「开启短信验证、图形验证码、账号暂时锁定」 等防御机制来抵御暴力破解。)
- JavaScript库**「jsencrypt」**
前端可观测性
前端可观测性是一套科学完整的性能检测、分析、优化体系。包含:页面指标、网络传输、服务可靠性、用户体验。
构建前端可观测性的基础条件
借助第三方产品
- 观测云
- 听云
- 友盟+



异常捕获
监听全局未捕获的错误
监听 window的 error事件jswindow.addEventListener("error",function(event){ // event错误事件对象 event.message // 报错信息 event.filename // 报错的文件 event.lineno event.columnNo // 报错的行列 event.error.stack // 报错的堆栈信息 let log = {} })
组件库开发
BEM(block element modifier)规范
typescript// block-代码块 element-元素 modifier-装饰 state-状态 // z-button z-button_element z-button_element--disable is-disable is-enabeld 诸如此类的命名 // 但是为了便书写,可封装函数操作 实现 :clss=[bem.b()] => z-button function _bem(prefixName:string,blockSuffix:string,element:string,modifier:string){ if(blockSuffix) prefixName+=`-${blockSuffix}` if(element) prefixName+=`__${element}` if(modifier) prefixName+=`--${modifier}` return prefixName } function createBEM (prefixName){ const b = (blockSuffix:string = '') => _bem(prefixName,blockSuffix,'','') // element 无值时取空,而不应返回一个block,由于与后续控制样式 const e = (element:string = '') => element ? _bem(prefixName,'',element,'') : '' const m = (modifier:string = '') => modifier ? _bem(prefixName,'','',modifier) : '' const be = (blockSuffix:string,element:string) => blockSuffix && element ? _bem(prefixName,blockSuffix,element,'') : '' const bm = (blockSuffix:string,modifier:string) => blockSuffix && modifier ? _bem(prefixName,blockSuffix,'',modifier) : '' const em = (element:string,modifier:string) => element && modifier ? _bem(prefixName,'',element,modifier) : '' const bem = (blockSuffix:string,element:string,modifier:string) => blockSuffix && element && modifier ? _bem(prefixName,blockSuffix,element,modifier) : '' const is = (name:string,state:any) => state ? `is-${name}` : '' return { b,e,m,be,bm,em,bem,is } } export function cerateNamespace(name:string)=>{ const prefixName = `z-${name}`; return createBM(prefixName); } // 测试 , js生成类名 const bem = cerateNamespace('icon') bem.b() // 输出: z-icon bem.b('box') // 输出: z-icon-box bem.e('ele') // 输出: z-icon__ele bem.is('checked',true) // 输出: is-checked
前端性能优化
性能指标
打包视图分析
vue3中 rollup-plugin-visualizer
vite3+vue3 项目打包优化实战之-视图分析(rollup-plugin-visualizer)、CDN引入、依赖分包、gzip压缩、history404问题-CSDN博客
Lighthouse前端性能分析
- [lighthouse工具](https://blog.csdn.net/m0_43550804/article/details/129756073#:~:text=Lighthouse是一个开源的自动化工具,用于帮助改进网络应用的质量。 可将其作为一个,Chrome扩展程序运行,或从命令行运行。 Lighthouse分析web应用程序和web页面,收集关于开发人员最佳实践的现代性能指标和见解,让开发人员根据生成的评估页面,来进行网站优化和完善,提高用户体验。)
项目优化
使用三方CDN、依赖分包、
vite3+vue3 项目打包优化实战之-视图分析(rollup-plugin-visualizer)、CDN引入、依赖分包、gzip压缩、history404问题-CSDN博客
- 借助CDN的特性,对打包后的体积进行分析,将部分较大的第三方包排除在打包之外,并使用script方式引入到项目中使用
- 常见公共CDN(测试时间 24.04.09 fabricjs5.3.0)
- 字节跳动静态资源公共库 (bytedance.com)
- jsDelivr 无对应版本资源
- cdnjs 1.17s 834ms
- Staticfile CDN 260ms
- UNPKG
- BootCDN - Bootstrap 中文网开源项目免费 CDN 加速服务
- 自有服务器 101ms 17ms
- vite配置
- MMF-FE/vite-plugin-cdn-import - Vite 中文文档 (viterc.cn)
- vite-plugin-cdn-import-async - npm (npmjs.com)
- 注意:
- 容易由于错综复杂的依赖关系
- 或者异步记载的问题,导致执行时报错
// vite-plugin-cdn-import
pnpm install vite-plugin-cdn-import --save-dev
// vite.config.js 基本用法
import reactRefresh from '@vitejs/plugin-react-refresh'
import importToCDN from 'vite-plugin-cdn-import'
import { defineConfig } from 'vite'
import vue from '@vitejs/plugin-vue'
import { autoComplete, Plugin as importToCDN } from 'vite-plugin-cdn-import';
export default defineConfig({
plugins: [vue(),
importToCDN({
prodUrl: 'https://unpkg.com/{name}@{version}/{path}',
modules: [
autoComplete('vue'),
{
name: 'element-plus',
var: 'ElementPlus', //根据main.js中定义的来
version: '2.2.17',
path: 'dist/index.full.js',
css: 'dist/index.css'
},
{
name: 'vue-demi',
var: 'VueDemi', //根据main.js中定义的来
version: '0.13.11',
path: 'lib/index.iife.js'
},
{
name: '@element-plus/icons-vue',
var: 'ElementPlusIconsVue', //根据main.js中定义的来
version: '2.0.9',
path: 'dist/index.iife.min.js'
},
],
})
],
)}
// vite中 使用 vite-plugin-cdn-import 或 vite-plugin-cdn-import-async(性能更高?,可设置 defer/async )
pnpm install vite-plugin-cdn-import-async --save-dev
// vite.config.js 基本用法
import cdnImport from 'vite-plugin-cdn-import-async' // 引入cdnImport
export default {
plugins: [
cdnImport({
modules: [
{
name: 'react',
var: 'React',
mode: 'async', // 'async' atrribute will be added to its <script> tag.
path: `https://cdn.jsdelivr.net/npm/react@18.2.0/umd/react.production.min.js`,
},
{
name: 'lottie-web',
var: 'lottie',
mode: 'defer', // 'defer' atrribute will be added to its <script> tag.
path: `https://cdn.jsdelivr.net/npm/lottie-web@5.10.0/build/player/lottie.min.js`,
},
{
name: 'axios', // Module without 'mode' param will be loaded synchronously.
var: 'axios',
path: 'https://cdn.jsdelivr.net/npm/axios@1.2.1/dist/axios.min.js',
}
],
}),
],
}开启gzip
Nginx开启Gzip apach开启gzip 前端脚手架开启gzip cdn开启gzip
网页加载过程
web前端的开发与部署过程
- 用户使用浏览器,借助网址向服务器获取【动态的、增量式】的静态资源

用户输入url ,浏览器解析后发送到DNS服务器,查询ip地址【DNS缓存,降低dns查询的时间?】
借助基础网络,传输到对应的服务器【使用CDN请求静态资源,解决网络缓存、线路选择等问题,但默认携带的cookie是一种浪费,不同的cdn域名可以解决;但cdn无法作为接口】
服务器接收到请求后,进行请求的分发处理Contorller
- Model层,进行数据交互,读取数据库,获取数据
- 最后将渲染好的页面通过View,返会给网络--浏览器
浏览器接受数据【 减少http请求的次数和大小?】
rander过程,浏览器将服务器返回的数据(html/css/js...)进行渲染【服务器端渲染?】
浏览器生成DOM和BOM树,在进行css渲染,然后再去执行js相关的代码【渲染过程的优化?】

资源的合并与压缩
作用点:借助文件的合并减少http请求次数;借助文件压缩,减少请求文件的大小
html压缩
- 压缩在文本文件中有意义,但在HTML中不显示的字符,包括空格、制表符、换行符等,还有一些其他意义的字符,如:HTML注释也可以被压缩
- HTML压缩的效果不是很明显,但对于大量用户访问的网页来说,每kb的流量都不容忽视
html压缩方式
- 使用网站在线压缩,适合初学者(但一般不用,使用webpack...)
- node.js 提供了
html-minifier工具(可以进行很多的配置,具有可扩展性) - 后端模板引擎渲染压缩(会增加服务端的计算量)
css压缩
- 使用在线网站进行压缩
- 使用
html-minifier库对html中的css进行压缩 - 使用
clean-css库对css进行压缩
js压缩与混乱
- 作用:无效字符的删除、剔除注释、代码语义的缩减和优化、代码保护(降低可读性)
- 方法:
- 使用网站在线压缩
- 使用
html-minifier配置,对js进行压缩 - 使用
uglifyjs2对js进行压缩【】
文件合并
不合并存在的问题
文件与文件之间有插入的上行请求,增加了N-1个网络延迟
受丢包影响更为严重
经过代理服务器时可能会被断开

合并后的问题
- 首屏渲染问题,合并后文件变大,首屏渲染可能减慢,需要适当分开
- 缓存失效问题,任一文件的改动,会导致文件缓存大面积失效的问题
文件合并的建议
- 公共库合并,对长期不经常改动的内合并
- 不同页面的合并,对于单页应用,只加载当前页面,分别打包。
- 见机行事,随机应变。
文件合并方法
- 使用在线网站进行
- 使用node.js实现文件合并,多种多样的库,自行挑选
操作流程
在线压缩工具
- 有一定的限制,可能不支持部分文件格式的压缩
- 分别手动对原生代码进行压缩
- 在js压缩过程中,需要手动根据依赖关系压缩后再合并

构建工具的优点
- 对于大量的文件可以进行高效快速的构建
- 具有良好的可扩展性
- 可根据配置进行定制化的设置
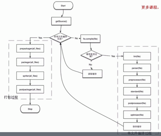
webpack构建工具(使用再学习)
fis3构建工具(使用再学习)
- 流程:
- 单文件编译过程,形成完整的结构
- 打包,依据源文件的内容,进行压缩和混乱

图片相关优化
使用参考:文件大小、色彩的丰富度 根据不同场景进行选择
类型分类
JPG图片- 有损压缩
- 情景:大部分不需要透明图片的业务场景
- 原始的数据与实际jpg压缩后的数据是不同的
- 但大多数jpg压缩并不影响肉眼观察
- 可能不支持透明,但实际使用大都可以透明
png8/png24/png32
- 情景:大部分需要透明图片的业务场景
- png8:256色+支持透明,
- 内部其实是一个颜色的索引表,每个颜色就是2^8的索引值,因此会小很多
- 适用于颜色变化不特别丰富的图片
- 缺点:支持的颜色比较少,不适合颜色丰富且相近的图片
- png24:2^24色+不支持透明
- 每一个索引值是png8的三倍
- png32:2^24色+支持透明
- 相比于png24,增加了8位,用于支持透明
webp压缩程度更好,再ios和webview有兼容性问题
- 压缩程度更好,建议安卓全部使用
svg矢量图,代码内嵌,相对较小,图片样式相对简单的场景
- 情景:图片样式相对简单的业务场景
- 例如 icon库,或者其他库....
gif 支持动画
图片压缩
本质:针对图片真实情况,舍弃一些相对无关紧要的色彩信息
- css雪碧图:一些图片合并到一张图片,减少网站的HTTP请求数量(不常用)
Image inline
- 将图片的内容内嵌到html中,减少网站的http请求数量
- 适合大小较小的图片,建议8kb以下做inline image使用
- 特点:导致页面文件变大,但减少了一次http请求

svg矢量图
- 使用svg标签进行矢量图的绘制
- 使用iconfont解决icon问题
- 优点:速度和大小都会有很好的优化
- 学习:w3c
webp
- 优势:具有更优的图像数据压缩算法,能带来更小的体积,拥有无差别的图像质量
- 具备无损和有损的压缩模式、Alpha透明、动画特性
- 再PNG和JPEG上的转哈效果都非常优秀、稳定和统一
转换方法
格式转换
- TinyPNG – Compress WebP, PNG and JPEG images intelligently
- 智图_图片压缩在线工具_在线制作webp (isux.us)
- SVG 教程 (w3school.com.cn)
- 图片格式的降级:兼容性服务,如果不支持更好的webp格式,自动转化为jpg格式(淘宝网)
- 转换方法
- 手动更改转换
- 使用webpack 或者 fis3 等其他自动化工具,进行插件配置还能控制压缩率
- 后端服务自动转换

css和js的装载与执行
- 学习目标:
- 理解浏览器端 html、css、js的加载过程
- 结合 chrome 的能力学习掌握加载过程中的优化点
- 渲染的过程
- 拿到html文件后渲染为DOM树
- HTML渲染特点
- 词法分析,由上至下顺序执行生成DOM,
- 多种资源的加载是并发进行加载的(受浏览器对单个域名并发请求限制),因此一个网站常使用多个cdn服务
- 是否阻塞:css加载阻塞js加载?js加载阻塞js执行?
- css 在head中阻塞页面的渲染,当css加载完再渲染html(推荐)
- css阻塞js的执行,因为js的执行可能操作css的内容
- css不阻塞外部脚本的加载,并发加载
- 直接引入的js阻塞页面的渲染,存在js操作dom时,影响dom加载
- js不阻塞资源的加载(有一个预先扫描器,不执行先加载)
- js顺序执行,阻塞后续js逻辑的执行
- 依赖关系:css资源加载过慢时,出现屏闪问题(等完全渲染完后再显示)
- 引入方式:
- css:link 和 @import
- js:script 和 路由动态引入 和 和
- 再根据css样式生成CSSOM树
- 将两者合并渲染为页面
- 拿到html文件后渲染为DOM树

CSS
- 使用
transfrom,手动开启3d模式,可以代开系统渲染- 对比
position定位的移动,会好很多(通过浏览器“性能 performance” 监测数据) - https://www.cnblogs.com/rmticocean/articles/16918354.html
- 对比
JS
- 尽可能避免污染全局变量,全局声明的变量不会被垃圾回收机制回收
- 局部变量在代码调用结束之后,就会释放对应的内存空间,提高代码性能
总结-优化点
减少HTTP请求数量
- 多域名 不超过6个,有的会根据域名进行限制,同一域名同一时刻会限制请求数量
- 合并代码,使用雪碧图、精灵图或canvas、svg等方式将图片转为代码
- 使用更合理的代码逻辑,防抖节流等减少请求
压缩请求数据的大小,减少每次请求的代码量
- 一般借助打包工具,对代码、图片进行压缩
- 代码逻辑中去除重复的 脚本/代码 引用
较少cookie体积,会在每次请求中携带,影响请求的速度
延迟加载非必要的引用脚本 - 当前太慢,砍当前
- 均摊第一次加载时的任务量,提升体验
预加载可能需要的内容 - 当前太慢,牺牲上次
- 在上次加载中 提前加载本次需要的内容
减少DOM元素的层级
减少css代码中,标签嵌套的层级
减少DOM的访问次数,较少DOM的重构(回流),和不必要的重绘
使用特别的属性,opacity、transform、
这些属性能够在不同的层,进行单独绘制,不会导致页面重绘
间接使用设备GPU硬件渲染,提升效率
合理利用HTTP缓存,浏览器缓存,利用静态资源
- 本地缓存、避免重复加载
网页加载阶段分析
网页资源请求与加载阶段 ( DevTools查看请求各阶段耗时)
浏览器对每个源允许的TCP连接数量限制
现状:Chrome基于
http只允许6个TCP同一时刻连接同一源方案:
- 将多个资源分布在不同的子域名上,减少请求队列的等待时间;
- 但不同的域,需要不同的DNS域名解析过程(通常划分为 3-5 个域名比较合适)
- DNS解析记录会在浏览器中进行缓存,因此推荐使用
公共CDN托管
网页渲染阶段( DevTools查看网页渲染各部分耗时
Paining\Rendering)获取HTML生成DOM树,同时下载css、js文件
将CSS解析为
CSSOM 层叠样式表模型过于复杂的css嵌套规则会影响CSSOM的生成,导致渲染时间延长
JS引擎处理JS
如果在页面渲染时,使用JS操作DOM,则会阻塞渲染
推荐方案:将Js代码放在页面代码底部
</body>前将 DOM 和 CSSOM 构建成为
渲染树,生成用户界面
字体压缩
font−spider
智能 WebFont 压缩工具,它能自动分析出页面使用的 WebFont 并进行按需压缩
// 1.安装
npm install font-spider -g
// 2.新建用于转换文本的 html 文件,把需要用的文案粘贴进去
<!DOCTYPE html>
<html lang="en">
<head>
<meta charset="UTF-8">
<meta name="viewport" content="width=device-width, initial-scale=1.0">
<title>Document</title>
<style>
@font-face {
font-family: 'convert-font';
/* src: url('./Alibaba-PuHuiTi-Bold.ttf') format('truetype'); */
src: url('./Alibaba-PuHuiTi-Medium.ttf') format('truetype');
font-weight: normal;
font-style: normal;
}
.convert-font {
font-family: 'convert-font';
}
</style>
</head>
<body>
<div>
Lorem ipsum dolor sit amet consectetur, adipisicing elit. Quam quos minima autem animi quae itaque assumenda doloribus, similique dicta sequi, molestias tenetur quaerat qui suscipit ducimus labore, saepe debitis adipisci!
</div>
</br>
<div class="convert-font">
Lorem ipsum dolor sit amet consectetur adipisicing elit. Blanditiis amet error quae perferendis eum repellendus
necessitatibus quod, minus commodi? Quis eaque iusto distinctio libero eos architecto deserunt mollitia, aliquid
tempora.
</div>
</body>
</html>
// 3.在该项目文件夹内执行命令
font-spider index.html
// 4.查看并使用文件夹内新增的 .font-spider 中文件PWA
渐进式web应用,给用户原生引用体验;运用现代的Web Api及传统的渐进式增强策略创建跨平台web应用程序。
- 优势
- 渐进式,适用于所有浏览器
- 流畅,能够借助Service Worker在离线或者网络较差的情况下正常访问
- 可安装、具备原生体验:首屏加载动画、隐藏地址栏等
- 粘性:通过推送离线通知,让用户回流
- PWA应用 三要素
- HTTPS 服务支持
- manifest.json 清单
- service worker
manifest清单
- web app manifest 应用程序清单
- 作用:提供有关应用的配置信息
- 注意:
- 需要在https协议下才能访问!!!
// 1.在项目更目录 创建manifest.json文件
// 2.在index.html中引入 manifest.json
<link ref='manifest' href='manifest.json' />
// 3.manifest配置信息;
name:'应用名称'; // 用户安装横幅提示的名称,和启动画面的文字
short_name:'应用的短名称'; // 用于主屏幕展示
description:''; // 描述
start_url:'/'; // 指定用户设备启动时加载的url,绝对路径/相对路径
icons:[]; // 在各种环境中应用程序图标的对象数组
background_color:''; // 指定用户启动动画的背景颜色
theme_color:''; // 指定应用程序的主题颜色
display:'' // 指定应用程序的显示模式
// - fullscreen 全屏显示,不显示状态栏
// - standalone 更像原生App
// - minimal-ui 保留浏览器栏ServiceWorker
- 14年提出的 HTML5 API,主要用来做持久的离线缓存
- 特点
- 允许web应用在网络较差或离线环境下依旧可以使用,静态资源优先读缓存或不常变更的资源优先读取缓存
- 是一个独立的worker线程,相当于当前网页进程,是一种特殊的webworker
- 一旦被install就永远存在,除非被手动 unregister
- 独立于主线程之外,使用时被唤醒,不使用时自动休眠
- 可编程拦截代理请求和返回,缓存的文件可以被网页进程取到(包括离线状态)
- 离线内容开发者可控
- 必须在HTTPS环境下工作
- 异步实现,内部大都是通过Promise实现
- 生命周期
- install 在serviceWorker注册成功时触发,主要用于缓存资源
- activate 在serviceWorker激活时触发,用于删除旧的资源
- fetch 发送请求时触发,用于操作缓存或读取网络资源
- 注意
- sw.js 文件发生变化时,install 会重新触发
- activate 事件会在install事件后触发,但由于sw.js文件改变引起的install事件中由于serviceWorker已经存在,就会处于等待状态,直到当前serviceWorker终止
- 可通过
self.skipWaiting()方法跳过等待,返回Promise对象 - 通过
self.waitUntil()方法结束一个Pomise对象,会在Promsie结束后结束当前生命周期函数,防止浏览器在异步操作之前就停止了生命周期。
- 可通过
- 注册serviceWorker默认在下次刷新页面时才生效;
claim()方法会立即控制这些页面
// 在window.onload 中注册 service worker,防止与其他资源竞争
// navigator对象中内置了 serviceWorker属性
// 兼容性判断: if('serviceWorker' in navigator){}
// register注册serviceWorker,返回Promise对象
// index.html
window.onload = ()=>{
if('serviceWorker' in navigator){
navigator.serviceWorker.register('./sw.js')
.then(resitration=>{console.log(resitration)})
.catch(err=>{console.log(err)})
}
}
// sw.js
self.addEventListener('insatll',event=>{
// 等待skipWaiting跳过等待结束,再触发activate事件
event.waitUntil(self.skipWaiting())
})
self.addEventListener('activate',event=>{
// 表示serviceWorke激活后,立即获取控制权
event.waitUntil(self.clients.claim())
})
self.addEventListener('fetch',event=>{
//
})CacheStorage缓存

notification通知
更现代的PWA做法
WebAssembly
了解AssemblyScript:基于TS的语言,可编译为WebAssembly ?
- 特点:
- WebAssembly一种新的编码方式,属于低级的类汇编语言,具备紧凑的二进制格式,接近原生性能运行,编译其他语言并在 Web运行。可与 JavaScript 协同工作。
- 编译和优化:wasm是体积小且加载快的二进制格式,用于充分发挥硬件能力以达到原生执行效率
- 可使用非 JavaScript 编程语言编写代码在浏览器运行的技术方案,是一种新的字节码格式。最终编译为
.wasm文件 - 快速、高效、可移植、限制在安全沙箱中运行,遵循浏览器的同源策略和授权策略
- wasm文件体积更小,下载速度更快,解析比JS更快
- WebAssembly模块 在很多方面和 ES模块等价
- JavaScript API 为开发者提供了创建模块、内存、表格和实例的能力
- 任意的 JavaScript 函数都能被 WebAssembly 代码导入并同步调用
- 可能的由来
- 3D 游戏、虚拟现实、增强现实、计算机视觉、图像/视频编辑等大量要求原生性能的领域中JS性能受限
- 相关概念
- 模块:被浏览器编译为可执行机器码的WebAssembly二进制代码;无状态的;支持像ES模块的声明导入导出
- 内存:可变长的ArrayBuffer。本质上是连续的字节数组。WebAssembly 的低级内存存取指令可进行读写操作。
- 表格:可变长的类型化数组,存储不能作为原始字节存储在内存里的对象的引用。
- 实例:模块及其在运行时使用的所有状态,包括内存、表格和一系列导入值。
- 入门
- 使用 Emscripten 移植一个 C/C++ 应用程序。
- 直接在汇编层,编写或生成 WebAssembly 代码。【略】
- 编写 Rust 程序,将 WebAssembly 作为它的输出。
- 使用 AssemblyScript,它类似于 TypeScript 并且可编译成二进制 WebAssembly 代码。
JS接口
- 方法
WebAssembly.instantiate()编译和实例化 WebAssembly 代码,返回一个Module和第一个Instance实例WebAssembly.instantiateStreaming()【推荐】直接从流式底层源编译和实例化 WebAssembly 模块WebAssembly.compile()把 WebAssembly 二进制代码编译为一个WebAssembly.Module,不进行实例化WebAssembly.compileStreaming()直接从流式底层源代码编译WebAssembly.Module,将实例化作为一个单独的步骤WebAssembly.validate()校验 WebAssembly 二进制代码的类型数组是否合法,合法则返回 true,否则返回 false
- 构造器
WebAssembly.Global()创建一个新的 WebAssemblyGlobal全局对象。WebAssembly.Module()创建一个新的 WebAssemblyModule模块对象。WebAssembly.Instance()创建一个新的 WebAssemblyInstance实例对象。WebAssembly.Memory()创建一个新的 WebAssemblyMemory内存对象。WebAssembly.Table()创建一个新的 WebAssemblyTable表格对象。WebAssembly.CompileError()创建一个新的 WebAssemblyCompileError编译错误对象。WebAssembly.LinkError()创建一个新的 WebAssemblyLinkError链接错误对象。WebAssembly.RuntimeError()创建一个新的 WebAssemblyRuntimeError运行时错误对象。
C/C++移植
- Emscripten 工具可以将任何 C/C++ 源代码编译成 Wasm 模块
Emscripten
Emscripten 工具可以将任何 C/C++ 源代码编译成 Wasm 模块,再加上必要的 JavaScript 粘合代码,用于加载和运行模块,以及显示代码结果的 HTML 文档。
- 工作流
- Emscripten 首先把 C/C++ 提供给
clang+LLVM —— 成熟的开源 C/C++ 编译器工具链 - Emscripten 将 clang+LLVM 编译的结果转换为 Wasm 二进制文件
- WebAssembly 本身无法直接访问 DOM;它只能调用 JavaScript,并且只能传入整型和浮点型的原始数据类型作为参数 【 计划将来允许 WebAssembly 直接调用 Web API 】
- Emscripten 首先把 C/C++ 提供给
Rust移植
- 两大主要用例
- 构建完整应用——整个 Web 应用都基于 Rust 开发! 参考
yew项目 - 构建应用的组成部分——在现存的 JavaScript 前端中使用 Rust【重点】
- 构建完整应用——整个 Web 应用都基于 Rust 开发! 参考
- MDN文档: https://developer.mozilla.org/zh-CN/docs/WebAssembly/Rust_to_Wasm
AssemblyScript
- 将 TypeScript 的严格变体编译为 WebAssembly,让网络开发者可以继续使用他们熟悉的 TypeScript 兼容工具,如 Prettier、ESLint、VS Code IntelliSense 等
- https://www.assemblyscript.org/
- 针对WebAssembly 的功能集、与 TypeScript 的相似性、与现有的Web 生态系统集成
多语言国际化
- i18n 国际化 internationalization
- 内容:如内-程序 台湾-程式
- 文案与代码脱钩 Vuei18n
- 配色
- 布局:从左到右 or 从右到左
- 交互方式
- 收集用户地域信息
- http accept-lang
- navigator.lang
- 内容:如内-程序 台湾-程式
- l10n 本地化 localization
- 翻译 产品 UI 文化/法律顾问 开发 等大量人员参与实施过程
- g11n 全球化 globalization


